2025年山西护师报名工作遵循国家卫生健康委员会的相关规定,结合山西省实际情况开展,旨在规范护理专业人员准入管理,提升医疗服务质量,报名工作通常在每年年初启动,具体时间由山西省卫生健康委员会或山西省人事考试中心统一公布,考生需密切关注官方通知,确保在规定时间内完成报名流程。

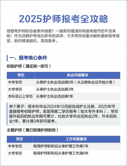
报名条件方面,考生需具备基本的政治素质和职业道德,遵守国家法律法规,身体健康,能胜任护理岗位工作,学历要求为普通中专、高等专科学校或本科院校的护理(含助产)专业毕业,且需取得相应学历证书,对于报考初级护师(士)的考生,要求在医疗、预防、保健机构从事护理工作满1年;报考初级护师(师)的考生,需具备相应学历并从事护理工作满足一定年限,例如中专学历需工作满5年,大专学历需工作满3年,本科学历需工作满1年,报考中级主管护师的考生,则需具备更丰富的临床工作经验和更高的学历要求,具体年限根据学历不同有所差异,例如中专学历需从事护理工作满7年,大专学历满6年,本科满4年,硕士或博士学位需满相应年限,考生需持有有效的《护士执业证书》,并在报名机构注册执业。
报名流程主要包括网上报名、现场确认和资格审核三个环节,网上报名通常在指定时间内通过山西省人事考试中心官网或国家卫生健康人才服务网进行,考生需如实填写个人信息、学历情况、工作经历等,并上传相关证明材料的扫描件,如身份证、学历证书、护士执业证书、工作证明等,现场确认环节,考生需携带报名表、身份证原件及复印件、学历证书原件及复印件、护士执业证书原件及复印件、工作证明(需单位盖章)等材料,到指定地点进行现场核对,确认信息无误后签字,资格审核由当地卫生健康行政部门或考试机构负责,对考生提交的材料进行审核,确保符合报名条件,审核通过后,考生需在规定时间内缴纳报名费用,完成报名流程。 方面,初级护师考试科目为基础知识、相关专业知识、专业知识、专业实践能力四个部分,涵盖基础护理学、内科护理学、外科护理学、妇产科护理学、儿科护理学等学科知识,中级主管护师考试则在初级基础上增加护理管理学、护理科研、护理伦理等内容,题型包括A1/A2型题、A3/A4型题、B型题、X型题等,全面考察考生的专业理论水平和临床实践能力,考试通常在每年5月份举行,成绩实行两年为一个周期的滚动管理,考生需在连续两个考试年度内通过全部科目,方可取得相应资格证书。
注意事项方面,考生需确保所提交材料真实有效,严禁弄虚作假,一旦发现取消报名资格或考试成绩,报名信息提交后需仔细核对,避免因信息错误导致审核失败,工作证明需注明考生姓名、身份证号、从事护理工作起止时间、工作岗位及单位盖章等信息,确保证明材料规范有效,考生需提前了解考试大纲和教材,制定合理的复习计划,充分准备考试,对于异地报考的考生,需满足当地社保缴纳或工作单位注册等要求,具体以当地通知为准。
以下是相关问答FAQs:

Q1:2025年山西护师报名对工作年限证明有什么具体要求?
A1:工作年限证明需由考生所在单位出具,并加盖单位公章,证明需包含考生姓名、身份证号码、从事护理工作的起止时间、具体工作岗位(如内科护士、手术室护士等)等信息,工作年限计算截止日期为报名年度的12月31日,例如2025年报名,工作年限需计算至2025年12月31日,若考生在不同单位工作,需提供所有工作单位的工作证明,累计计算工作年限。
Q2:非全日制学历(如成人教育、网络教育)的护师考生能否报名2025年山西护师考试?
A2:非全日制学历考生若符合国家规定的学历要求,且取得相应学历证书后从事护理工作满足规定年限,可以报名,但需注意,非全日制学历的工作年限计算自取得该学历后开始计算,之前的工作经验不能合并计算,考生需提供学历证书原件及复印件、教育部学历证书电子注册备案表或学历认证报告,以及工作年限证明,确保材料真实有效,具体审核标准以山西省卫生健康委员会当年发布的通知为准。

