山西资讯网

  • 山西中小学教师资格考试何时报名?

    山西中小学教师资格考试何时报名?

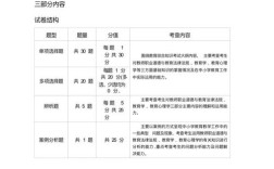
    山西中小学教师资格考试是面向山西省内有意从事中小学教育教学工作的人员所设立的准入性考试,由山西省教育厅统一组织管理,考试内容严格依据国家教师资格考试标准和要求进行设定,旨在选拔具备良好职业道德、专业素养和教育教学能力的合格教师,以下从考试类...

    2025-12-21
    1 0 0
  • 1 / 1
  • 1