2025年是山西省普通话水平测试(PSC)的一个常规年份,其考试流程、内容、要求与全国基本保持一致,同时结合了山西省本地的具体实施政策。

以下是关于2025年山西普通话水平测试的全面梳理:
核心信息概览
- 考试性质:面向社会考生的国家级标准化语言测试,是获取教师资格证、播音员主持人证等从业资格的必要条件。
- 组织单位:由山西省语言文字工作委员会统一领导,各市(县、区)的语言文字工作委员会办公室或普通话培训测试站具体组织实施。
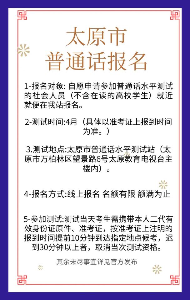
- 报名方式:网上报名为主,考生需要在规定时间内登录“山西政务服务网”或山西省普通话水平测试在线报名系统进行注册、填报信息、选择考点并缴费。
- 考试时间:一年组织多次,通常在3月、5月、9月、11月等月份有集中考试批次,具体时间由各市测试站公布,考生需密切关注当地教育局或测试站的通知。
- 考试费用:根据山西省物价局规定,考试费用通常为50元/人次。
考试内容与形式(机考)
2025年,山西省的普通话测试已全面推行计算机辅助考试(机考),取代了传统的“人测”模式。
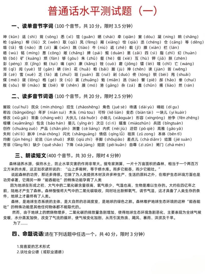
考试分为四部分,总分100分。
| 测试项 | 题型示例 | 分值 | 时长 | |
|---|---|---|---|---|
| 第一题 | 读单音节字词 | 100个音节,覆盖声母、韵母、声调(含上声变调、轻声、儿化音)。 | 10分 | 5分钟 |
| 第二题 | 读多音节词语 | 50个词语,重点考察音变、上声变调、轻声、儿化音的掌握情况。 | 20分 | 5分钟 |
| 第三题 | 朗读短文 | 从《普通话水平测试实施纲要》的60篇短文中随机抽取1篇进行朗读。 | 30分 | 4分钟 |
| 第四题 | 命题说话 | 从给定的2个话题中任选1个,连续说满3分钟。 | 40分 | 3分钟 |
评分标准与等级划分
普通话水平划分为三级六等,具体标准如下:

-
一级(标准的普通话)
- 一级甲等:97分及以上,语音标准,词汇、语法正确无误,语调自然,表达流畅。
- 一级乙等:92分及以上,但不足97分,偶然有字音、字调失误。
-
二级(比较标准的普通话)
- 二级甲等:87分及以上,但不足92分,韵母、声调有失误,但失误次数较少,系统内略有缺陷。
- 二级乙等:80分及以上,但不足87分,声韵母、声调失误较多,方言语调不明显,有使用方言词、方言语法的情况。
-
三级(一般水平的普通话)
- 三级甲等:70分及以上,但不足80分,声韵母、声调失误多,方言语调较明显,词汇、语法有较多失误。
- 三级乙等:60分及以上,但不足70分,语音、词汇、语法失误多,方言语调明显,但交际时能听懂。
特别说明:

- 60分以下为不入等。
- 命题说话部分是失分重灾区,要求语音自然,内容连贯,不能背稿,不能长时间停顿,如果出现无效话语(如重复、读秒、离题等),会被扣分甚至判为0分。
2025年山西考试特点与注意事项
- 报名系统:2025年,山西省的报名系统已经非常成熟和规范,统一在省级政务平台进行,考生需要准备好身份证和近期免冠证件照进行报名。
- 机考流程:考生在指定时间到达考点,由工作人员引导进入机房,按电脑提示登录系统开始考试,考试全程录音,结束后数据上传至国家语委进行复审。
- 方言难点:山西各地方言差异较大,对普通话测试的影响也不同。
- 晋语区(如太原、大同、吕梁、忻州等):普遍存在入声字(如“十、石、食”等,发音短促)的发音问题,以及平翘舌不分(z/c/s vs. zh/ch/sh/r)、前后鼻音不分(n vs. ng)等问题。
- 中原官话区(如运城、临汾等):受中原官话影响,声调调值与普通话差异较大,需要重点纠正。
- 备考建议:
- 熟悉教材:以《普通话水平测试实施纲要》为核心,反复练习里面的字、词、文章。
- 勤加练习:使用“普通话测试”等手机App进行模拟测试,熟悉机考界面和流程。
- 针对弱点:找出自己方言中最顽固的发音问题(如入声、平翘舌等),进行专项突破。
- 准备说话:提前准备30-40个命题说话的提纲和素材,练习围绕一个主题自然、流畅地表达,避免卡壳和背稿。
成绩查询与证书领取
- 成绩查询:考试结束后约30-40天左右,考生可登录山西省普通话水平测试在线报名系统或山西政务服务网查询成绩。
- 证书领取:
- 电子证书:近年来,国家大力推行电子证书,考生可以在“国家政务服务平台”APP或小程序上申领和下载与自己纸质证书具有同等法律效力的电子证书。
- 纸质证书:如果需要纸质证书,考生需根据报名时考点或当地测试站的通知,在指定时间凭身份证前往领取,纸质证书由山西省语言文字工作委员会印制。
希望这份详细的解读能帮助您全面了解2025年山西普通话水平测试的相关情况,如果您有更具体的问题,可以随时提出。
