2025年山西省国家公务员考试体检是考生通过笔试、面试后进入录用环节的重要一关,其结果直接关系到考生能否最终成为一名公务员,根据当时国家公务员局及山西省公务员局的相关规定,体检工作严格遵循《公务员录用体检通用标准(试行)》及《公务员录用体检操作手册(试行)》等文件要求,确保选拔出身体条件符合公务员岗位需求的优秀人才。

体检的组织与流程
2025年山西国考体检由山西省公务员局统一组织,各招录单位配合实施,体检地点通常设在市级以上综合性医院或具备体检资质的医疗机构,体检时间一般在面试结束后的一至两周内,具体时间及地点会通过官方渠道通知考生,考生需携带本人身份证、准考证、一寸免冠照片及体检费用(部分岗位可能由招录单位统一支付)等材料按时参加。
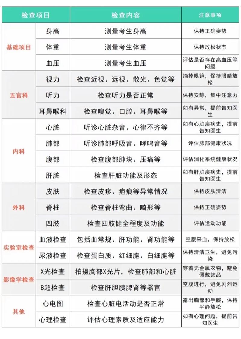
体检流程通常包括以下几个环节:首先是签到和分组,考生需在规定时间到达指定地点,由工作人员核对身份信息后分组;其次是抽血检查,一般要求考生空腹,因此体检当天需禁食8-12小时;随后进行各科室检查,包括内科、外科、眼科、耳鼻喉科、口腔科、放射科、心电图室、B超室等;最后是尿常规检查,部分岗位还会根据职位要求增加特殊项目,如公务员录用体检特殊标准(试行)中规定的视力、听力、辨色力等针对性检查。
体检项目与标准
体检项目全面覆盖身体各个系统,旨在考生的身体健康状况是否符合公务员岗位的基本要求,主要项目及标准如下:
- 一般检查:包括身高、体重、血压、脉搏等,血压要求在90mmHg-140mmHg/60mmHg-90mmHg范围内,心率一般在60-100次/分之间。
- 内科检查:重点检查心、肺、肝、脾等器官,通过听诊、触诊等方式判断有无器质性病变,如心脏病、肝病、肾病等严重疾病。
- 外科检查:包括皮肤、淋巴结、脊柱、四肢、关节等,要求无严重皮肤病、脊柱畸形、功能障碍等。
- 眼科检查:包括视力、辨色力、眼睑、结膜、眼球等,视力标准为:报考人民警察职位的,单侧裸眼视力不低于4.8;其他职位单侧裸眼视力不低于4.9(部分岗位可矫正),辨色力要求无色盲、色弱。
- 耳鼻喉科检查:检查听力、外耳、鼻腔、咽喉等,听力要求双侧耳语听力均低于5米,无耳鸣、中耳炎等疾病。
- 口腔科检查:主要检查牙齿、口腔黏膜、颞下颌关节等,要求无影响咀嚼功能的严重疾病。
- 实验室检查:
- 血常规:检查红细胞、白细胞、血小板等指标,排除贫血、感染、血液系统疾病。
- 尿常规:检查尿蛋白、尿糖、镜检等,排除肾脏疾病、糖尿病等。
- 肝功能:检查谷丙转氨酶(ALT)、谷草转氨酶(AST)等,要求无肝功能异常。
- 肾功能:检查肌酐、尿素氮等,排除肾功能不全。
- 辅助检查:
- 心电图:检查心律、心肌缺血等,要求无明显心律失常或心肌损伤。
- 胸部X光片:检查肺部、心脏、纵隔等,排除肺结核、肿瘤等疾病。
- B超:检查肝、胆、脾、胰、肾等脏器,要求无实质性病变或占位性病变。
特殊标准与岗位要求
除通用标准外,部分特殊岗位还需符合《公务员录用体检特殊标准(试行)》的额外要求。

- 人民警察职位:单侧裸眼视力不低于4.8(法医、物证检验及鉴定职位,单侧矫正视力不低于5.0);无色盲、色弱;无影响面容且难以治愈的皮肤病(如白癜风、银屑病等);无纹身;男性身高一般不低于170cm,体重不低于50kg;女性身高一般不低于160cm,体重不低于45kg(部分职位可能有更具体要求)。
- 海关、海事等职位:对肝功能、听力等有更高要求,如乙肝表面抗原阳性者不合格(部分岗位可放宽),听力损失超过25dB不合格。
- 涉密岗位:可能增加心理测评等项目,评估考生的心理素质是否适合岗位需求。
注意事项与常见问题
考生在体检前需做好充分准备,以确保体检结果准确:
- 饮食与作息:体检前三天保持清淡饮食,避免饮酒、熬夜,剧烈运动,体检当天空腹(禁食8-12小时,可少量饮水)。
- 药物与疾病:如正在服用药物或患有慢性疾病,需提前告知医生,避免影响检查结果(如降压药、降糖药等需遵医嘱是否停用)。
- 着装与物品:穿着宽松衣物,便于检查;避免佩戴金属饰品(如项链、手镯),以免影响X光等检查;女性考生尽量穿裤装,避免穿连体衣。
- 生理期:女性考生若处于月经期,需提前告知医护人员,尿常规等项目可延期检查。
- 结果异议:如对体检结果有异议,可在规定时间内(通常为体检结果公布后2-3个工作日内)向招录单位提出书面复检申请,复检项目为对结果有异议的项目,复检只能进行一次,以复检结果为准。
相关问答FAQs
问题1:2025年山西国考体检中,乙肝表面抗原阳性是否一定不合格?
解答:并非所有乙肝表面抗原阳性都不合格,根据《公务员录用体检通用标准(试行)》,乙肝病原携带者,经检查排除肝炎的,合格,但部分特殊岗位(如食品卫生、医疗卫生等)可能要求乙肝表面抗原阴性,具体以招录职位表及体检特殊标准为准,若考生为乙肝病毒携带者,需提供肝功能正常、肝脏B超无异常的证明。
问题2:体检时发现视力不达标,是否可以通过手术矫正后复检?
解答:对于视力要求严格的岗位(如人民警察),部分标准允许矫正视力达标,人民警察职位要求单侧裸眼视力不低于4.8,若考生通过近视手术后矫正视力达到5.0,且术后无并发症,通常可视为合格,但需注意,手术需在体检前完成,并提供医院出具的手术证明及术后恢复情况说明,具体是否以矫正视力为准,需以招录单位及体检医院的判定为准。

