开网店大概投资多少钱,这是许多想要进入电商行业的人最关心的问题之一,开网店的投入并没有一个固定的标准,它受到多种因素的影响,包括经营模式、平台选择、产品类型、规模大小以及个人能力等,开网店的投入可以从几千元到几十万元不等,甚至更高,下面我们将从不同方面详细分析开网店的各项成本,帮助你更清晰地了解可能需要的资金投入。

我们需要明确开网店的基本流程和主要成本构成,开网店通常包括以下几个阶段:前期准备、平台入驻、店铺装修、产品采购、营销推广、物流仓储以及日常运营等,每个阶段都会产生相应的费用。
前期准备成本
在正式开店之前,一些基础准备工作是必不可少的,这部分费用相对较低,但也不能忽视,主要包括:
- 市场调研与商业计划:如果你需要购买行业报告、数据分析工具或咨询专业人士,可能需要几百到几千元,很多基础信息可以通过免费渠道获取,这部分成本可以控制得很低。
- 公司注册与资质办理:如果注册为公司营业执照,费用通常在几百元到一千元左右(具体看当地政策和是否找代理),某些类目需要特殊资质,如食品经营许可证、化妆品备案等,费用从几百到几千元不等。
- 品牌设计与商标注册:店铺Logo、宣传图等设计费用,如果找设计师,可能在几百到几千元;商标注册费用在几百元(官费+代理费),但非必需,初期可以先用普通名称。
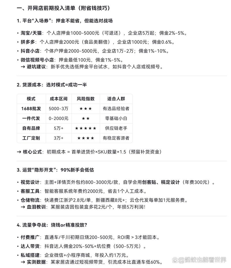
平台入驻与保证金/年费
选择不同的电商平台,入驻成本差异较大,以下是主流平台的参考费用:
- 淘宝/天猫:淘宝个人开店免费,但企业店铺需营业执照,保证金通常为1000元(可退);天猫保证金根据类目不同,一般在5万-15万元不等,年费3万元(符合条件可返还)。
- 京东:个人店较少,企业店保证金和年费较高,保证金1万-10万元,年费1万-6万元,适合有实力的商家。
- 拼多多:个人开店免费,保证金1000元起(类目不同有差异),无年费,适合中小卖家。
- 抖音/快手电商:需开通商品橱窗或小店,保证金500元-1万元不等,可能涉及MCN机构服务费(若通过机构入驻)。
- 独立站(如Shopify):月费29美元起(约200元人民币),另需支付交易手续费和第三方支付费用,适合想做品牌出海的卖家。
以下为主流电商平台入驻成本对比表格: | 平台类型 | 保证金(元) | 年费(元) | 其他费用 | 适合人群 | |----------------|--------------|------------|------------------------|------------------------| | 淘宝个人店 | 0 | 0 | 无 | 个人兼职、小规模卖家 | | 淘宝企业店 | 1000 | 0 |营业执照办理费(约300)|中小型企业 | | 天猫 | 5万-15万 | 3万 |品牌评估费(若需) |品牌商家、实力雄厚企业 | | 拼多多 | 1000起 | 0 | 无 |中小卖家、白牌商品 | | 抖音小店 | 500-1万 | 0 | 可能需MCN服务费 |内容创作者、直播商家 | | 独立站(Shopify)| 无保证金 | 200元/月起 |交易手续费(0.5%-2%) |品牌出海、高客单价卖家 |

店铺装修与工具费用
一个好的店铺装修能提升用户体验,这部分投入可多可少:
- 模板费用:淘宝、拼多多等平台有免费模板,付费模板几十到几百元;独立站可能需要购买更专业的主题模板,几百到几千元。
- 装修工具:如PS软件(订阅制约70元/月)、AI作图工具(如MidJourney会员约30美元/月)等,非必需但能提高效率。
- ERP/CRM系统:若商品多、订单量大,可能需要采购管理软件,如旺店交易、管家婆等,年费从几百到几千元。
产品采购与库存成本
这是投入的大头,尤其对于传统一件代发和自有货源模式:
- 一件代发:无需囤货,但需向供应商支付样品费(每个样品10-50元)和首批货款(根据产品数量,几百到几千元),适合新手试水。
- 自有货源:需批量采购,根据产品类目差异巨大,服装类首批进货可能需5000-2万元,小商品(如饰品)可能2000-5000元即可起步。
- 样品成本:无论哪种模式,至少准备10-20款样品,费用500-2000元。
营销推广费用
“酒香也怕巷子深”,营销是网店的生存关键:
- 平台内推广:如直通车(淘宝)、多多搜索(拼多多)、抖店随心推(抖音)等,初期预算建议3000-1万元/月,根据效果调整。 营销**:直播带货需设备(手机、支架、补光灯等,约500-2000元),若找达人合作,坑位费+佣金从几千到数万元不等。
- 站外引流:如小红书、抖音内容投放,预算灵活,可从1000元/月开始测试。
物流与仓储成本

- 快递费:初期可使用快递面单打印纸(约50元/卷)+ 到付或寄付模式,单票快递成本约5-10元(根据地区和重量)。
- 仓储费:若囤货量大,需租用仓库,根据城市和面积,每月几百到几千元;若使用第三方仓配服务(如菜鸟、京东物流),按件收费(约2-5元/件)。
其他运营成本
包括日常水电、办公设备(电脑、打印机等,约3000-5000元)、客服工具(如千牛、咚咚,免费或付费版约100元/月)、备用金等,建议预留3000-5000元作为应急资金。
开网店的分级投资参考
- 轻创业模式(个人兼职/新手试水):选择拼多多、淘宝个人店,一件代发,主打低客单价商品,总投入约5000-1.5万元(含保证金、首批样品、1-2个月推广费)。
- 标准创业模式(中小卖家):注册企业店,自有小批量货源,适度推广,总投入约2万-5万元(含保证金、首批进货、3个月推广、基础装修)。
- 品牌化运营模式:天猫/京东开店,专业团队,多渠道营销,总投入10万元以上(含高额保证金、库存、营销费用、人员成本)。
需要注意的是,以上仅为静态成本估算,实际运营中还需考虑流动资金(如应对促销活动的大额备货)、退货损耗、平台规则变化等风险因素,建议新手从小额投入开始,逐步验证模式,再扩大规模,避免盲目投入导致资金链断裂。
相关问答FAQs
Q1:开网店一定要注册公司吗?个人开店有什么限制?
A1:并非必须注册公司,个人开店(如淘宝个人店、拼多多个人店)流程简单,仅需身份证,但类目受限(如食品、化妆品等需企业资质),个人店无法开通某些付费推广工具,且信用等级较低,企业店虽然需要营业执照(办理成本约300元,部分地区可在线免费办理),但类目选择更广,可参与平台大促活动,更适合长期发展,若计划做品牌或规模化运营,建议注册公司。
Q2:没有货源的新手开网店,最低需要多少启动资金?
A2:新手无货源可选择一件代发或分销模式,最低启动资金可控制在3000-5000元,具体包括:平台保证金(1000元,可退)、样品费(10款×50元=500元)、基础装修(免费模板)、1个月推广费(2000元,用于直通车或短视频小额投放)、备用金(500元),通过精细化运营,若选品得当,这部分资金可实现初步盈利,后续再滚动投入,关键在于控制推广成本,优先选择低竞争、高需求的蓝海类目。
