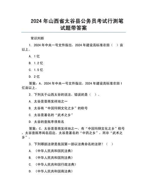
政府购买岗位试题山西是山西省各级政府在推进公共服务供给社会化、市场化过程中,针对通过政府购买服务方式设置的岗位所组织的招聘考试内容,这类试题旨在选拔符合岗位需求的专业人才,其设计既体现政府公共服务的属性,又兼顾市场化运作的特点,具有较强的针对性和实用性,以下从试题特点、主要内容、备考策略及注意事项等方面进行详细阐述。

政府购买岗位试题的核心特点
山西省政府购买岗位试题的编制严格遵循“公开、公平、公正”原则,同时结合不同岗位的特殊性,呈现出以下特点:一是岗位导向明确,试题内容紧密围绕购买服务岗位的职责要求,如基层服务、公共服务、专业技术等领域的实际工作场景;二是注重实践能力,相较于传统公务员考试,更强调解决实际问题的能力,如政策理解、群众沟通、应急处理等;三是地方特色鲜明,试题会融入山西省的地方政策、经济社会发展重点及地域文化特点,例如乡村振兴、能源革命转型等内容;四是题型多样,包含客观题(单选、多选、判断)和主观题(简答、案例分析、写作),部分岗位还可能涉及专业技能测试。
试题的主要内容模块
(一)公共基础知识
公共基础知识是政府购买岗位考试的必考内容,主要考查应试者的综合素养,具体包括:
- 政治理论:习近平新时代中国特色社会主义思想、党的二十大精神、党的方针政策(如乡村振兴、共同富裕)、山西省重要会议精神(如省委经济工作会议部署)。
- 法律法规:《中华人民共和国民法典》《政府采购法》《志愿服务条例》等与公共服务相关的法律法规,以及山西省地方性法规。
- 省情市情:山西省的资源禀赋(如煤炭、文旅产业)、发展战略(如“转型发展”战略)、重大工程(如太原能源低碳发展论坛)、历史文化(如晋商文化、古建筑保护)等。
- 行政管理:政府购买服务的流程、公共危机管理、公文写作规范(通知、报告、倡议书等)。
(二)职业能力测试
职业能力测试侧重考查岗位所需的通用能力,题型类似公务员考试的《行政职业能力测验》,但难度略低,主要包括:
- 言语理解与表达:片段阅读、语句排序、逻辑填空,材料多围绕公共服务案例或政策文件。
- 数量关系:基础数学运算(如工程问题、行程问题)、资料分析(结合公共服务统计数据,如就业率、民生投入)。
- 判断推理:图形推理、定义判断、类比推理,重点考查逻辑思维和归纳能力。
- 资料分析:提供图表、文字材料,要求分析数据并得出结论,材料常涉及山西省民生改善、经济发展等数据。
(三)专业知识与实务
根据岗位类型不同,专业知识模块差异较大,常见岗位及考查重点如下: | 岗位类型 | 主要考查内容 | |----------------|----------------------------------------------------------------------------| | 基层服务岗 | 社区工作流程、群众沟通技巧、矛盾调解方法、疫情防控政策、民生保障事务(如社保办理) | | 教育辅助岗 | 教育心理学基础、课堂管理、学生德育工作、山西省教育政策(如“双减”政策落实) | | 医疗卫生岗 | 基础医学知识、公共卫生服务规范、医患沟通技巧、山西省医疗卫生体系建设(如县域医共体) | | 乡村振兴岗 | 产业扶贫政策、农村土地管理、乡村治理(“三治融合”)、特色农业发展(如山西小杂粮) | | 专业技术岗(如IT、会计) | 岗位专业技能(如会计核算、系统维护)、相关行业标准(如政府会计准则) |

(四)写作与案例分析
主观题部分通常要求结合给定材料作答,考查综合分析和解决实际问题的能力。
- 案例分析题:提供基层服务中常见的案例(如“老旧小区改造中的群众意见分歧”“农民工讨薪事件处理”),要求分析问题并提出解决方案。
- 写作题:围绕“提升政府购买服务质量”“青年在公共服务中的担当”等主题撰写议论文,或撰写工作计划、倡议书等应用文。
备考策略与注意事项
(一)备考策略
- 明确岗位定位:仔细研读招聘公告,明确岗位类型(如基层服务、专业技术)及职责,针对性复习专业知识,避免盲目备考。
- 系统梳理考点:公共基础知识部分可通过教材和网课梳理框架,重点记忆山西省政策法规和时政热点(如每年山西省政府工作报告);职业能力测试通过刷题提升速度和准确率。
- 关注地方动态:定期浏览“山西省人民政府官网”“山西日报”等平台,积累本地时政素材,如“山西能源革命综合改革试点进展”“太行山革命老区振兴规划”等。
- 强化实战训练:通过模拟考试熟悉题型和时间分配,主观题多参考政府工作报告中的规范表述,提升答题逻辑性和语言专业性。
(二)注意事项
- 避免误区:政府购买岗位与传统事业单位编制岗位存在差异,试题更侧重“服务”而非“管理”,需避免过度依赖公务员考试备考资料。
- 诚信应考:部分岗位要求现场资格审核,需确保学历、专业等信息真实,避免因材料问题取消资格。
- 关注考试形式:部分岗位可能采用“笔试+面试+技能测试”的形式,例如教育岗可能试讲、医疗岗可能实操操作,需提前准备。
相关问答FAQs
问题1:山西省政府购买岗位考试与公务员考试的主要区别是什么?
解答:两者在考试性质、试题侧重和职业发展上有明显区别。①考试性质:公务员考试为行政编制录用,政府购买岗位属于编外合同制,经费由财政拨款通过购买服务方式列支;②试题侧重:公务员考试更侧重“行政能力”和“宏观政策”,政府购买岗位考试更强调“实务操作”和“岗位适配性”,如基层服务岗会重点考查群众工作能力;③职业发展:公务员晋升通道明确,政府购买岗位需通过合同续聘或考核转岗,稳定性相对较低,但灵活性较强。
问题2:非本地考生在备考山西省政府购买岗位时,如何快速掌握省情考点?
解答:非本地考生可通过以下方法高效备考:①梳理核心资料:重点学习《山西省省情教程》《山西省政府工作报告(近三年)》,标注“转型发展”“乡村振兴”“文旅融合”等高频关键词;②关注本地媒体:通过“山西新闻网”“黄河新闻网”等平台积累时政案例,如“山西文旅数字化项目”“吕梁生态治理经验”;③模拟场景练习:针对“如何向群众解释山西医保政策”“如何协调山西古建筑保护与旅游开发”等本地化问题,撰写答题提纲,强化应用能力。

