山西资讯网

山西民航集团招聘,具体岗位和要求是什么?

山西民航集团公司招聘工作是企业人才队伍建设的重要环节,旨在吸纳优秀人才、优化人力资源结构,为集团高质量发展提供坚实的人才支撑,作为山西省内综合实力较强的民航企业集团,山西民航集团公司始终秉持“人才强企”战略,通过科学、规范的招聘流程,选拔具备专业素养、创新精神和发展潜力的各类人才,助力集团在航空运输、机场运营、航空服务、航空物流等领域的持续发展。

山西民航集团招聘,具体岗位和要求是什么?-图1
(图片来源网络,侵删)

招聘背景与目标

山西民航集团公司立足国家“交通强国”战略和山西省“转型发展”部署,以服务地方经济社会发展为己任,近年来业务规模不断扩大,产业链条持续延伸,对高素质人才的需求日益迫切,本次招聘围绕集团“十四五”发展规划,聚焦主责主业,重点引进航空安全管理、机场运行保障、航空市场营销、信息技术应用、航空物流管理等领域的专业人才,同时储备一批具有国际化视野和复合型管理能力的青年骨干,为集团未来发展储备人力资源,通过招聘,集团旨在进一步优化人才队伍结构,提升核心竞争力,打造一支专业过硬、作风优良、勇于创新的人才队伍,为推动山西民航事业高质量发展注入新动能。

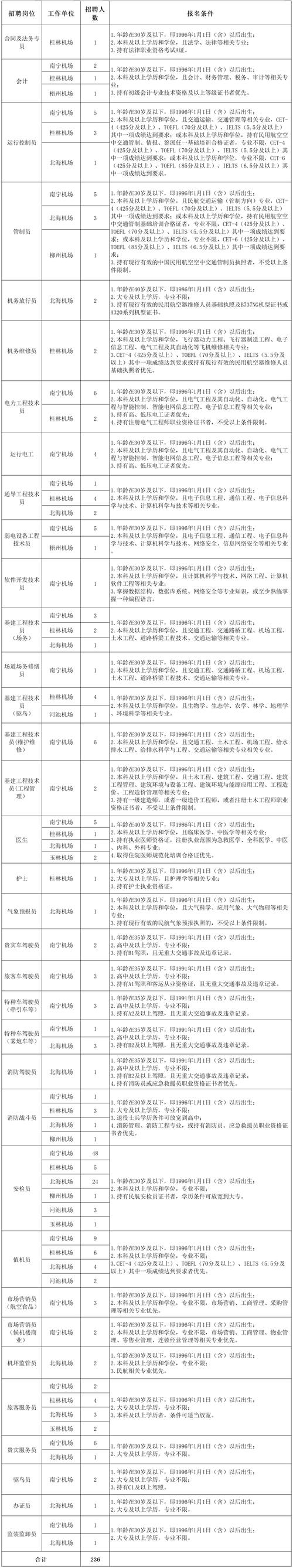
招聘岗位与需求

本次招聘岗位涵盖专业技术类、管理类、技能类等多个序列,具体需求如下(部分核心岗位示例):

岗位类别 岗位名称 招聘人数 专业要求 任职资格
专业技术类 飞行安全管理员 5 航空安全、交通运输、民航工程等相关专业 本科及以上学历,持有民航安全管理相关证书,3年以上民航安全管理经验
专业技术类 机场运行指挥员 8 机场运行管理、交通工程、自动化等专业 本科及以上学历,熟悉机场运行规章,具备应急处置能力,持有相关上岗资质
专业技术类 航空市场营销专员 10 市场营销、工商管理、民航运输等专业 本科及以上学历,具备市场分析、活动策划能力,熟悉航空市场特点
专业技术类 信息技术工程师 6 计算机科学与技术、软件工程、数据科学等专业 本科及以上学历,熟悉民航信息系统架构,具备数据库管理、网络安全技能
管理类 部门管理助理(综合管理) 4 公共事业管理、行政管理、企业管理等专业 硕士及以上学历,2年以上相关工作经验,具备较强的组织协调和文字综合能力
技能类 航空机务维修人员 15 航空机械、航空电子、飞行器动力工程等专业 大专及以上学历,持有机务维修执照,具备机型维修经验者优先
技能类 旅客服务专员 20 民航服务、旅游管理、英语等专业 大专及以上学历,形象气质佳,具备沟通能力和服务意识,英语口语流利者优先

除上述岗位外,集团还将根据业务发展需要招聘部分职能类及辅助类岗位,具体招聘信息可通过集团官方网站、官方微信公众号、民航人才网等渠道查询,招聘专业以民航、交通、管理、信息技术等为主,同时欢迎具备跨学科背景的复合型人才应聘。

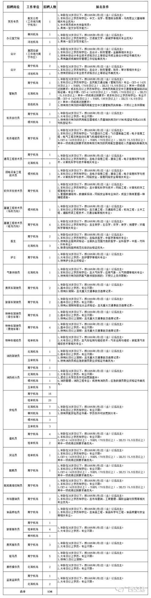
招聘流程与标准

山西民航集团公司招聘工作坚持“公开、公平、公正、竞争、择优”原则,严格按照以下流程开展:

山西民航集团招聘,具体岗位和要求是什么?-图2
(图片来源网络,侵删)
  1. 信息发布:通过集团官网、招聘平台、高校就业网、社交媒体等渠道发布招聘公告,明确招聘岗位、人数、条件及报名方式。
  2. 简历筛选:成立招聘工作小组,根据岗位要求对应聘者的学历、专业、工作经验、技能证书等进行初步筛选,确定进入笔试环节人员。
  3. 笔试考核:针对专业技术类和管理类岗位,组织专业知识测试和综合能力测试;技能类岗位侧重实操技能考核,具体形式包括线上答题、现场实操等。
  4. 面试评估:采用结构化面试、半结构化面试、无领导小组讨论等多种形式,重点考察应聘者的专业素养、沟通能力、团队协作、应急处理及岗位匹配度,部分岗位(如飞行员、机务维修等)将增加专业技能复试环节。
  5. 体检与政审:通过面试的应聘者需统一进行体检,标准参照《民用航空人员体检合格证管理规则》执行;同时进行背景调查,核实应聘者的学历、工作经历、无犯罪记录等情况。
  6. 公示与录用:对拟录用人员集团官网进行公示,公示无异议后办理录用手续,签订劳动合同,约定试用期(一般为3-6个月)。

招聘过程中,集团将严格把控人才质量标准,优先录用具备民航行业经验、持有相关职业资格证书、业绩突出且认同企业文化的应聘者,对于应届毕业生,将重点关注其在校期间的综合素质、实践能力及发展潜力。

薪酬福利与职业发展

山西民航集团公司为员工提供具有行业竞争力的薪酬待遇和完善的福利保障体系,具体包括:

  • 薪酬构成:基本工资+绩效工资+津补贴(如交通补贴、通讯补贴、餐补、高温补贴等)+年终奖金,部分岗位享受专项奖励。
  • 福利保障:五险一金(养老保险、医疗保险、失业保险、工伤保险、生育保险及住房公积金)、企业年金、补充医疗保险、带薪年假、节日福利、定期体检、员工培训等。
  • 职业发展:建立“管理+专业”双通道晋升机制,为员工提供清晰的职业发展路径;定期开展内部培训、外部进修、岗位轮换等,助力员工提升专业技能和管理能力;鼓励员工参与技术创新和管理优化,对优秀人才给予破格提拔和重点培养。

集团注重企业文化建设,组织开展丰富多彩的文体活动、团队建设及员工关怀项目,营造积极向上、团结和谐的工作氛围,增强员工的归属感和幸福感。

报名方式与注意事项

  1. 报名时间:本次招聘报名时间为即日起至XXXX年XX月XX日,逾期不再受理。
  2. 报名渠道:应聘者需登录山西民航集团公司招聘官网(网址:XXX),在线注册并填写《应聘申请表》,上传个人简历、学历学位证书、职业资格证书、获奖证明等材料,每人限报一个岗位。
  3. 注意事项
    • 应聘者需确保所提供信息真实、准确、完整,如有虚假,一经查实取消应聘资格;
    • 笔试、面试具体时间、地点将通过短信或邮件另行通知,请应聘者保持通讯畅通;
    • 应聘过程中不收取任何费用,请警惕虚假招聘信息,谨防受骗。

山西民航集团公司致力于打造人才发展的沃土,期待有志于民航事业的优秀人才加入,共同为推动山西民航事业进步、服务地方经济社会发展贡献力量。

山西民航集团招聘,具体岗位和要求是什么?-图3
(图片来源网络,侵删)

相关问答FAQs

问:本次招聘对应届毕业生的在校成绩或实习经历是否有硬性要求?
答:本次招聘对应届毕业生的在校成绩无硬性排名要求,但需确保学历学位真实有效,能够按时毕业,对于有相关行业实习经历、参与过专业竞赛或科研项目、获得奖学金的应聘者,将在综合评估中予以优先考虑,部分实践性较强的岗位(如机务维修、旅客服务等)会看重应聘者的实习经历或实操能力,建议应届毕业生提前积累相关实践经验。

问:非民航相关专业背景的应聘者是否有机会进入山西民航集团公司工作?
答:有机会,山西民航集团部分岗位(如综合管理、市场营销、信息技术、行政后勤等)对专业背景要求较为灵活,更注重应聘者的综合素质、学习能力与岗位匹配度,市场营销岗位欢迎市场营销、工商管理、广告学等专业背景的应聘者;信息技术岗位可接受计算机、软件工程、数据科学等专业人才,非民航相关专业的应聘者若具备民航行业兴趣、相关技能证书或通过自学掌握民航基础知识,也可积极尝试应聘,建议在简历中突出与岗位要求相关的优势和能力。

分享:
扫描分享到社交APP
上一篇
下一篇