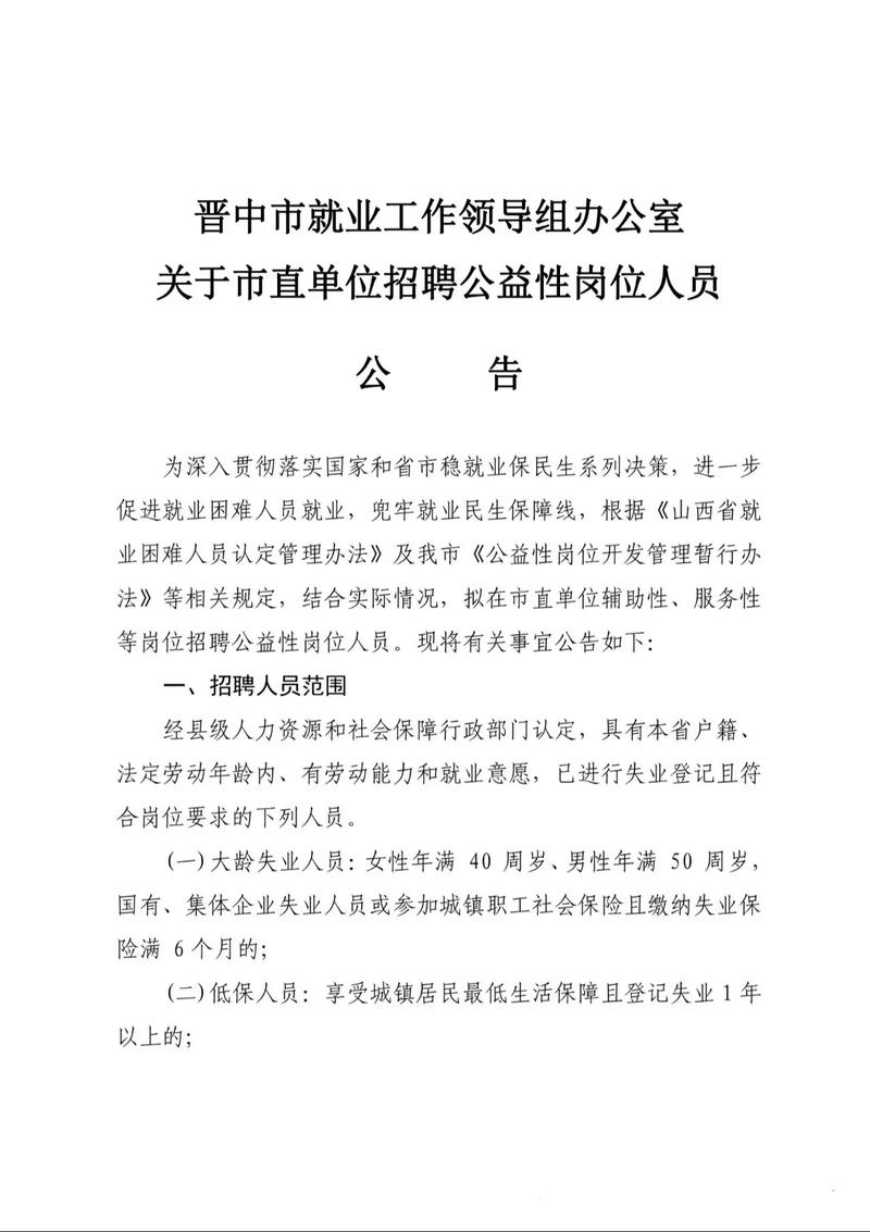
山西公益岗位政策文件是山西省为解决就业困难人员就业问题、促进社会和谐稳定而制定的重要规范性文件,旨在通过开发公益性岗位,托底安置就业困难人员,同时发挥公益岗位在基层服务、社会治理中的积极作用,该政策文件以《山西省公益性岗位管理办法》为核心,结合国家和山西省关于就业工作的最新部署,对岗位开发、人员招聘、待遇保障、管理考核等方面作出了系统规定,形成了覆盖岗位全生命周期的管理体系。

在岗位开发与管理方面,政策明确公益性岗位主要包括基层社会管理和公共服务类、城乡辅助性类等两大类型,具体包括社区服务、公共设施维护、交通协管、环境保洁、养老服务、托幼服务、乡村治理等岗位,岗位开发坚持“总量控制、统筹规划、分级负责、动态管理”原则,由县级以上人民政府根据就业困难人员数量、公共管理服务需求等因素科学确定岗位规模,并向就业困难人员集中的地区和基层一线倾斜,政策要求建立公益性岗位信息数据库,实时掌握岗位空缺、人员变动等情况,确保岗位资源精准对接需求,明确用人单位作为岗位管理主体,负责岗位职责制定、日常工作安排和考勤管理,人力资源社会保障部门负责监督检查和业务指导。
在人员招聘与安置环节,政策严格界定了安置范围,主要包括就业困难家庭人员、残疾人、城镇零就业家庭成员、建档立卡脱贫人口(含防止返贫监测对象)、大龄就业困难人员等群体,招聘程序坚持“公开、公平、公正”原则,采取“个人申请、社区(村)推荐、乡镇(街道)审核、县级人社部门复核、公示聘用”的流程,优先安置符合条件且急需就业的人员,政策规定,公益性岗位安置对象原则上年龄不超过55周岁(特殊岗位可适当放宽),且必须具有劳动能力和就业意愿,正在享受失业保险待遇或登记失业12个月以上,对于安置后的人员,要求签订公益性岗位劳动合同,明确岗位职责、工作期限、待遇标准等内容,合同期限一般不超过3年,距法定退休年龄不足5年的可延长至退休。
待遇保障与资金管理是政策的核心内容之一,政策规定,公益性岗位人员工资标准按照当地最低工资标准的110%执行,并按规定缴纳社会保险费(包括养老保险、医疗保险、失业保险、工伤保险和生育保险),其中个人应缴部分从工资中代扣,岗位补贴和社会补贴由同级财政统筹解决,补贴标准为当地最低工资标准与个人应缴社会保险费的差额部分,对于在艰苦边远地区或特殊岗位工作的,可适当给予岗位补贴,政策要求建立待遇动态调整机制,根据最低工资标准调整情况及时更新工资和补贴标准,明确资金使用范围,包括岗位补贴、社保补贴、培训补贴等,严禁截留、挤占、挪用,并要求定期公示资金使用情况,接受社会监督。
在考核与退出机制方面,政策建立了“日常考核+年度考核+定期评估”的综合评价体系,用人单位负责日常考核,主要考核出勤率、工作完成情况等;县级人社部门牵头组织年度考核,结合日常考核结果、服务对象评价等确定考核等次,考核结果分为优秀、合格、不合格三个等次,作为续聘、调整岗位或退出的重要依据,政策规定,有下列情形之一的应退出公益性岗位:达到法定退休年龄的、不再符合安置条件的、连续两次考核不合格的、严重违反用人单位规章制度的、本人提出辞职申请的等,退出程序由用人单位提出意见,经人社部门审核后办理解聘手续,并确保退出人员及时纳入就业援助或失业保险保障范围。

政策还强调对公益性岗位人员的培训与发展,要求用人单位在岗前开展岗位技能培训和安全培训,提升其履职能力;人社部门结合岗位需求,组织开展专项技能培训,培训合格者颁发相应证书,鼓励公益性岗位人员在岗期间参加职业技能提升行动,对取得职业资格证书的给予培训补贴,支持其提升就业竞争力,为退出岗位后实现市场化就业奠定基础。
为保障政策落地见效,山西省建立了多部门协同机制,人社部门牵头负责统筹协调,财政部门保障资金供给,民政、残联、乡村振兴等部门配合做好人员认定和岗位开发工作,政策还要求加强监督检查,定期开展专项督查,对违规操作、虚报冒领等行为严肃追责问责,确保公益性岗位真正发挥兜底保障作用。
相关问答FAQs:
问:公益性岗位人员的社会保险费如何缴纳?
答:公益性岗位人员的社会保险费包括单位应缴部分和个人应缴部分,由用人单位按规定缴纳,单位应缴部分从岗位补贴中列支,个人应缴部分由用人单位从工资中代扣代缴,政策要求用人单位必须为公益性岗位人员足额缴纳各项社会保险,确保其享受相应的社会保障待遇。
问:公益性岗位合同到期后能否续聘?
答:公益性岗位合同一般不超过3年,合同到期后自动终止,确有需要续聘的,须经县级人社部门批准,续聘期限不超过1年,且续聘人员须仍符合安置条件,对于距法定退休年龄不足5年或特殊岗位人员,合同到期后可适当延长至退休,但需严格履行审批程序,确保政策执行的规范性和公平性。
